Introduction: Recurrent mutations in splicing factors (SFs) such as SF3B1, U2AF1 and SRSF2 are common in clonal myeloid disorders. These mutations are typically hemizygous, exclusive to each other, and non-synonymous, pointing to neomorphic functions. Molecular mechanisms connecting the mutations to disease pathogenesis remain unclear. Previous studies predominantly focused on the well-established role of splicing factors in pre-mRNA splicing, seeking to explain how mutations in these SFs leading to changes in the abundance of key regulatory genes through their effects on alternative splicing. These studies are limited by inconsistent and relatively low isoform changes across mutations and independent datasets. They also don't explain the mutual exclusivity of these mutations. In this study, we explored a novel mechanism that link SF mutations to disease biology: dysregulation of RNA Polymerase II (Pol2) transcriptional kinetics arising from impaired spliceosome assembly.

Methods: We generated inducible isogenic K562 cell lines that express single mutant alleles (SF3B1 K700E and U2AF1 S34F,and corresponding wild-type controls). A novel combinatory approach of AAV-intron trap with CRISPR/Cas9 (Boddu et al, Comms Biol, 2021) was utilized for gene editing. RNAPII transcription kinetics changes were assessed, at an early post-induction time point of 4 days (Fig1A), using ChIP-seq, and nascent-transcriptome assays (including GRO-seq and transient transcriptome-time lapse sequencing or TT-TL seq). Spliceosome assembly kinetics were assayed with non-denaturing gels. Co-transcriptional splicing efficiency (CoSE) was assessed using nascent long-read sequencing (LRS) (Reimer, Mol Cell 2021). Key findings in K562 cell lines were validated in CD34+ progenitor populations from MDS-derived patient samples (and healthy volunteer controls).

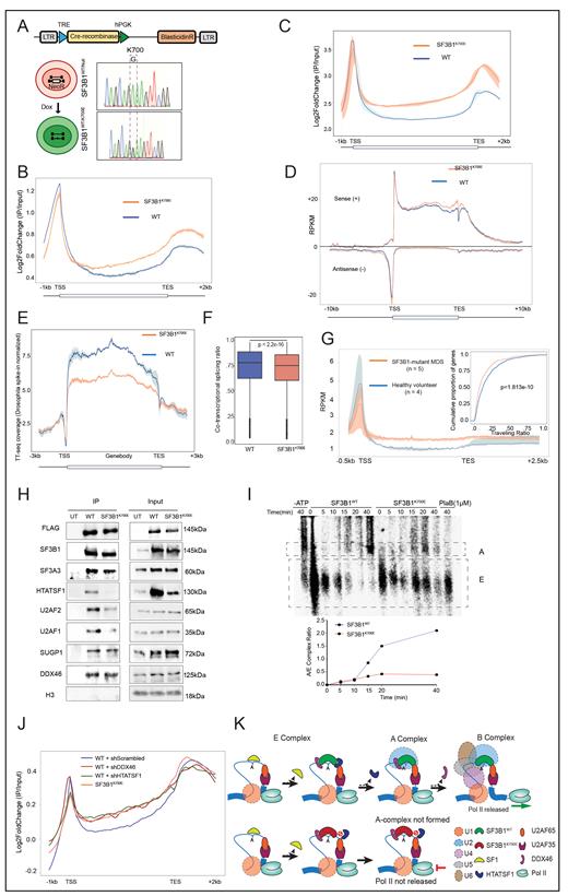
Results: ChIP-seq for Pol 2 (both total (Fig1B) and elongation-specific Ser2P (Fig1C) showed a redistribution of Pol2 into gene-bodies, suggesting a failure of Pol2 elongation in SF3B1 K700E. This Pol2 redistribution was dependent on gene length and intron number (long, multi-intron genes most affected). GRO-seq confirmed the ChIP-seq results (Fig1D). Additionally, spike-in normalized TT-seq showed significantly reduced nascent transcription in gene bodies in SF3B1 K700E (Fig 1E), consistent with a gene-body elongation rate defect. A similar redistribution of Pol2 into gene bodies was noted by ChIP-seq and TT-seq in U2AF1S34F, pointing to a convergent transcriptional response among distinct SF mutations. Genome-wide CoSE was noted to be lower in SF3B1 K700Eindicating an associated splicing assembly defect (Fig1F). Changes to transcription due to SF3B1 mutations were similarly observed, using low-input Pol2 CUT&RUN, in CD34+ progenitor populations isolated from human MDS patient samples (Fig1G). Of pathologic relevance, this transcriptional dysregulation led to generation of R-loops, DNA damage, and S-phase arrest.

Given close coordination of splicing and transcription, and role of SF3B1 and U2AF1 in early spliceosome formation, we speculated if mutant SF3B1 leads to defective assembly of early spliceosomes. Compared to wild-type protein, SF3B1 K700E was noted to have significantly impaired interactions with U2AF1, U2AF2, HTATSF1 (Fig1H). We then determined how spliceosome assembly kinetics of SF3B1 K700E differed from those of SF3B1 WTusing an in vitro splicing assay. The transition from E- to A- complex intermediates was reduced in SF3B1 K700E(Fig1I). Furthermore, disrupting the early pre-spliceosome assembly (through loss of DDX46 or HTATSF1 using both siRNA and inducible shRNA (Fig1J) knockdown systems) resulted in a transcriptional response similar to SF3B1 K700E. Based on recent cryo-EM structures of Pol II-U1 snRNP interactions (Zhang et al, Science, 2021), we speculate that the impaired transition to A/B complex in SF3B1 K700E prevents the release of U1 snRNP and release of Pol2, leading to intron-predominant defective Pol II elongation (Fig1K).

Conclusion: Here, we found that SF3B1 and U2AF1 mutations impair Pol2 transcription elongation along gene bodies, leading to pathologic R-loops and replication stress. This elongation results from disrupted pre-spliceosome assembly due to impaired protein-protein interactions of mutant SF3B1.

Verma:Acceleron: Other: Scientific Advisor; Novartis: Other: Scientific Advisor; Bakx: Current equity holder in private company, Other: Scientific Advisor; Curis: Research Funding; Eli Lilly: Research Funding; Prelude: Research Funding; Stelexis: Current equity holder in private company, Honoraria, Other: Scientific Advisor; Medpacto: Research Funding; Incyte: Research Funding; GSK: Research Funding; BMS: Research Funding; Celgene: Other: Scientific Advisor; Janssen: Honoraria; Throws Exception: Current equity holder in private company.

This content is only available as a PDF.
Sign in via your Institution